寒假到来前,南京某高校大三学生L同学查到了自己的六级成绩:607分。这个在同学中算得上的分数,却让他在浏览梦校——伦敦大学学院的官网时陷入了沉默。申请要求栏里清晰地写着:雅思总分不低于7.0,单项不低于6.5。

*图源UCL学校官网
L同学的经历并非个例。每年四六级考试结束后,都会有大批学生面临从国内标准化考试到国际语言能力测评的跨越。而其中绝大多数人尚未意识到,四六级的高分与雅思7.0之间,存在着一道需要战略与方法才能跨越的鸿沟。下面,新航道南京雅思培训机构小编带大家一起来看一下。
01
成绩对比
四六级考试与雅思在设计和目的上存在本质区别。四六级主要测试在学术环境下的英语接受性技能,而雅思考察的是在英语国家学习、工作或生活所需的综合应用能力。
根据雅思官方数据,雅思总分7分大致相当于大学英语四级515-605分或六级625-677分的水平。这意味着,即使你在四六级考试中取得了不错的成绩,距离雅思7.0仍有明显差距。

*图源网络 侵删
从能力描述来看,雅思7分属于 “良好使用者” 水平,对应CEFR的C1级别。而6.5分仅对应B2级别,这两者间存在质的飞跃。

02
中国考生的共同瓶颈
2024-2025年全球雅思考生数据显示,中国大陆学术类考生的总分平均为5.9分,而总分达到7分及以上的比例仅为14%。这反映出中国考生在追求高分时面临的系统性挑战。

*图表:雅思学术类成绩各分数梯队分布(数据来源:英国文化教育协会中国大陆地区学术类雅思考生成绩大数据,统计周期:2024年7月1日至2025年6月30日,2023年7月1日至2024年6月30日,2018年7月1日至2019年6月30日),数据总量达数百万量级。
具体来看,中国考生表现出明显的 “输入强、输出弱” 特征。阅读是相对强项,平均分达到6.2分,听力平均分也相对较高;但写作和口语则是明显的薄弱环节,尤其是口语,平均分只有5.5分左右。

*图表:中国大陆地区学术类雅思考生均分成绩表现(数据来源:英国文化教育协会中国大陆地区学术类雅思考生成绩大数据,统计周期:2024 年7月1日至2025年6月30日,2023年7月1日至2024年6月30日),数据总量达数百万量级。
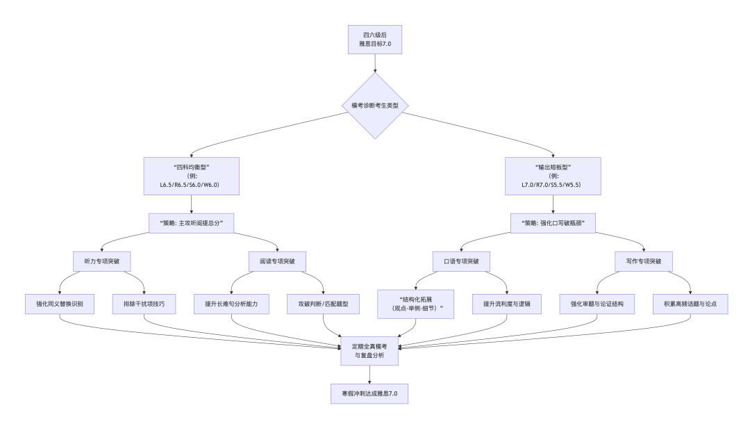
对于那些总分卡在6.5分的考生,问题往往更加具体。他们通常分为两种类型:“四科均衡型” 和 “输出短板型”。
“四科均衡型”考生各科分数较为平均(如听力6.5,阅读6.5,口语6.0,写作6.0),需要在保持输出的同时,重点提升听力和阅读的答题度。
而“输出短板型”考生(典型分数如听力7.0、阅读7.0、口语5.5、写作5.5)则面临更大的挑战,他们习惯输入而恐惧输出,需要系统训练口语和写作的逻辑表达与论点展开能力。
03
一个寒假的科学突围
对于刚刚结束四六级考试的学生来说,寒假是一个宝贵而连续的备考期。研究表明,从6.5分提升到7分,需要300-400小时的有效学习。如果每天能保证6小时的高效学习,一个完整的寒假足以完成这一跨越。
科学的时间规划是成功的关键。备考应分为三个阶段:诊断与基础夯实期、专项强化期以及模考冲刺期。
第 一阶段(第1-2周),通过全真模考定位自身在听说读写四大模块的强弱项,同时系统扩展学术词汇量、巩固核心语法结构。
第二阶段(第3-5周),针对各模块特点进行深度练习。听力重点练习“限时做题”和同义替换识别;阅读强化长难句分析和定位能力;写作系统学习不同任务的文章结构;口语则根据当季题库进行全面准备。
第三阶段(最后1-2周),每周完成1-2套完整的真题模考,从时间、节奏到答题卡填涂都完全还原考试流程,同时进行心理建设,以状态迎接考试。
下面的流程图清晰展示了两种典型考生在寒假实现雅思7.0目标的科学提分路径与策略重点:

04
封闭环境下的高效突破
对于希望在有限寒假时间内实现提升的学生,专业指导的价值不言而喻。新航道南京学校寒假雅思封闭班,正是为这类学生量身打造的高效解决方案。
封闭式培训的优势在于创造了全浸入式学习环境,避免日常干扰,保证每天8-10小时的纯粹学习时间。在这种环境下,学员能够快速突破瓶颈,实现短期内显著提分。

新航道的封闭班课程采用分阶段教学体系。第 一阶段聚焦核心词汇、语法与发音,构建牢固的语言基础;第二阶段系统梳理考试题型与解题策略;第三阶段攻克高频难点与语言技巧;最后阶段针对个人瓶颈进行诊断与强化。同时封闭班特别关注中国学生的薄弱环节。针对口语和写作,课程提供大量模拟练习和专业反馈,帮助学员克服“输出恐惧”,建立自信表达的能力。
以上就是新航道南京雅思培训机构小编分享的四六级考完别躺平!这个寒假,正是你与雅思7.0之间最短的距离的全部内容,四六级是终点,也是起点。这个寒假,不仅是提升语言能力的关键期,更是规划留学未来的时机。